Nightshift

FreshBooks

Project Brief

I worked as the Product Designer in a small team of Developers and Project managers assisting the client FreshBooks with a new product that would connect their users to their Shopify accounts.

While working with the FreshBooks Project Manager and Product Owner to research market openings and through user interviews found a solution to enter the market.

The Problem

With users going outside the FreshBooks environment to sell goods and services there was a disconnect with income that had to be manually maintained.

Goal

Open the accounting and invoicing platform to a new e-commerce solution to connect users to the online stores where they sell their goods or services.

Role

Contracted by FreshBooks as a Product Designer I worked wiht Project managers from FreshBooks and a team of developers from Sunrise Integration

Research

User Interviews

With survey sent out to users we could compile a list of users that currently used Shopify as a solution outside of FreshBooks. We set interviews to gather background from the user to find an open opportunity.

SCRUM Agile Workflow

User Journey Mapping

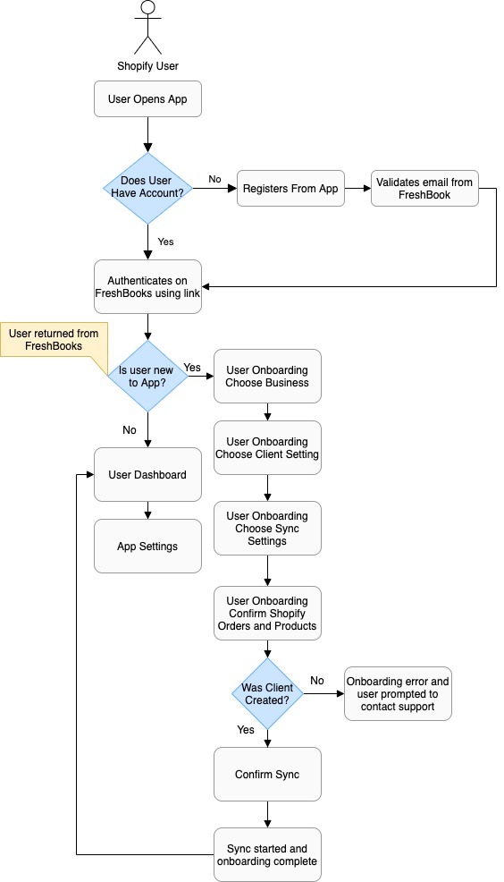
To get a full understanding of the user journey we utilized decisions trees to identify all the various road blocks a user would encounter setting us the service.

User Journey Decision Map

Design

User Journey Decision Map

Sketch Wireframing

In the ideation stage to try and make the new user flow easy to understand and enable the capture of all relevant settings information that the app needed we worked through sketch wireframes before moving on to full wireframes.

Wireframe

After review and testing we moved on to wireframes to test layout and user feedback.

High fidelity mockups

Hi-Fidelity Mock Ups

With wireframes approved and tested the creation of the hi-fidelity mock ups could be created folowing the FreshBooks Design system.

High fidelity mockups

Project Process

The process for the project followed the full design process from market research and user interviews for features and gotchas. User flows and simple wireframes were used to work through feature responses as well as new user and existing user flows.

As FreshBooks is an established company and a Design Style Guide already in place the next step was to create a click though mock-up of the app for user experience testing.

Additional Work