Nightshift

Project Brief

Assisting an e-commerce company selling sunglasses to enter into the prescription glasses market and provide a new product. The entire project required multiple products to create a fluid experience to capture the customers order through processing and delivery.

Team Structure

Designers

  • Lead Designer
  • Senior Designer
  • 2 Developers

Stakeholders

  • The Clients
  • Agency CTO
  • Agency Project Manager

My Role

As the project lead I was responsible for coordinating all the experiences and making sure that the flow of the process was smooth and expandable for future scale. Handling design and client coordination to assure the path forward is the best path forward. As the Lead Designer I handled design of many aspects of the products needed in the flow and assisted the Senior Designer in creating a consistent flow throughout.

Problem Statement

In order to enter the new prescription market there was a requirement to understand the flow a customer would take to pass their prescription information to the company that would then use that information to translate to manufacture the glasses and deliver the finished product.

Discovery

Through discovery sessions with the client and subject matter experts around the process of purchasing prescription glasses we were able to define guidelines around the direction the solution should take.

Quay discovering plan charts

Research

Through small releases in select brick a mortar stores we were able to test usability in action to identify frictions that can improve and simplifications that can help new employees and users understand.

test results table
Feedback on MVP launch of product in stores
revised user flow after research
Revised Flow to accommodate employee speed

Solution

Through the initial discovery and research the solution to create a multi touch point experience depending on where the customer is coming from and the necessary steps to assure a smooth purchase.

Create an on location application to capture prescription value in person at each store we created a tablet application within the Shopify POS system.

Quay app prescription cart
prescription assignment screen
Quay app prescription photo
Photo of prescription step
Quay app prescription data form
Prescription form

For the online customers the collection of the prescription though upload would capture the document and attach that prescription to the necessary purchase.

glasses list
prescription assignment screen
prescription assignment
Photo of prescription step
prescription upload
Prescription form
confirmation page
Prescription form

After Customer upload and purchase that prescription image would be transcribed by certified staff and sent to the manufacturer. This allowed the staff to control data entry creating a smoother purchase experience for the customer and cutting down in data entry error.

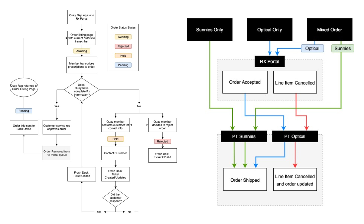
An admin tool was created to help keep the process flowing smoothly and track order status and react quickly to error.

Learning

1 Deep Thinking: Approaching a more obscure problem with a large goal it requires a multi level way of thinking with business in mind that will allow future growth and scale.

2 Prioritize: Create a strategic plan to launch an MVP. This helps deal with out-of-scope requests that could potentially derail the project and helps deliver a quality product in time.

3 Management: As lead for the project keeping the whole thing on track and uncover the true solution to the clients problem. Working to plan through client contact and working with developers to assure tasks get complete.

Additional Work